KIDS KUT’ SALON App - Redesign
Revamp the website with user-friendly design and interactive AR for an engaging experience.
Time :
2 weeks
Role :
Product Designer
Design Tool:
Surveys&Questionnaires
Interviews (to gather Insights)
Design Tool:
Figma,
Sketch,
Adobe XD
Wire-framing
Prototyping
An outdated website caused missed revenue, inefficient scheduling, and frustrated customers. Without a clear brand identity or an intuitive booking system, the salon faced long wait times, low engagement, and operational challenges. A modern redesign is vital to simplify booking, improve service visibility, and enhance user satisfaction
The Problem Statement


50%
Increase engagement with AR hairstyle previews, boosting parent confidence
$650K/year
from improved bookings and customer retention.
Overview:
The Kids' Salon struggled to attract and retain customers due to an outdated website that lacked a fun brand identity and easy navigation. Frustrating booking processes and poor online engagement led to missed business opportunities. This redesign aims to create a playful, family-friendly digital experience to streamline appointments and boost customer satisfaction.
Problem statement :
An outdated website caused missed revenue, inefficient scheduling, and frustrated customers. Without a clear brand identity or an intuitive booking system, the salon faced long wait times, low engagement, and operational challenges. A modern redesign is vital to simplify booking, improve service visibility, and enhance user satisfaction
❌ Outdated website with poor aesthetics and confusing navigation.
❌ Difficult appointment booking process.
❌ No engaging brand identity to attract children and parents
How might we transform the Kids’ Salon's digital presence into a fun, interactive experience that excites kids, delights parents, and simplifies booking appointments?


From the customer's perspective:
Without online booking and clear service details, parents faced long waits and frustration, especially those with young children.
From the business owner's perspective:
No appointment system caused overcrowding, made operations chaotic, and led to lost clients, unhappy customers, and lower revenue.
Where Family Frustrations Meet Business Opportunities in Kids' Salons
Feature prioritisation
User journey mapping
User stories
Define the scope of work
Paper prototype
Wireframes
Prototype low-fi
Interactive designs
Document design decisions
User testing
User feedback analysis
Research report
Coordinating with devs to see the feasibility
Background research
User interviews
User personas
Online surveys
Discover
Define
Develop
Deliver
To design an engaging and effective kids' app, I first conducted creative research to understand what resonates with both children and parents. This included a series of tests, surveys, and mood boards to identify key visual elements like colors, imagery, and functionality that would enhance the user experience. By analysing popular kids’ websites and gathering feedback from parents, I identified patterns and preferences that shaped the design direction."
Mood Board
Why is colour so important in a Kids' Salon Web design?
It’s not just about looking good—It’s about creating an experience that calms, engages, and builds trust with both kids and parents."
This warm pink colour was chosen for its energetic and welcoming feel, perfect for creating a friendly, approachable environment in the app.
Hex color code: #FEA697
RGB values: (254, 166, 151)
CMYK values: (0, 35, 40, 0)
Pantone: PMS 169 C
HSB values: 14°, 94%, 99%
Tertiary Colour
Warm Pink
This vibrant orange radiates energy and warmth, creating a cheerful, inviting mood for kids and parents alike
Hex color code: #FEA697
RGB values: (254, 166, 151)
CMYK values: (0, 35, 40, 0)
HSB values: 14°, 94%, 99%
Hex color code: #2B928F
RGB values: (43, 146, 143)
CMYK values: (71, 0, 2, 43)
Pantone: PMS 3258 C
HSB values: 178°, 70%, 57%
This muted shade adds balance and professionalism to the palette
Hex Color Code: #88A096
RGB Values: (136, 160, 150)
CMYK Values: (15%, 0%, 6%, 37%)
Pantone: PMS 5565 C
HSB: 152°, 15%, 63
Primary Colour
Vivid Shade of Orange
Tertiary Colour
Greenish Grey
Tertiary Colour
Shade of Blue-Green
This blue-green adds calmness and trust, balancing the vibrant palette with a family-friendly touch.
Kids felt bored and anxious due to long waiting hours, while parents struggled with booking familiar stylists, highlighting the need for a more interactive and customisable experience.
can’t easily find services or pricing, and the site looks outdated.
Booking an appointment is too complicated—when I try to call, no one picks up because the staff is too busy.
"The website doesn’t show available time slots clearly, so it’s hard to find a convenient appointment."
“I couldn’t book my daughter’s favourite hairdresser because the system didn’t allow me to choose specific staff.”
Insight
Quote
Opinion
Insight
Quote
Research Process:
I conducted insightful interviews and analysed survey responses to gain a deep understanding of user needs and pain points. I also examined competitor apps to uncover gaps in their safety features. Using these valuable insights, I developed user personas, empathy maps, and journey maps, which helped shape design decisions and ensured the final solution truly meets users’ goals and expectations.


85%
Fear and boredom
KIDS
of kids felt bored and scared during salon visits, often leading to tantrums. Parents preferred familiar stylists but couldn't book them through the app.
Parents
Business
90%
Booking struggles
20-30%
customer retention
wanted real-time updates during appointments, as long wait times caused frustration, especially with restless children.parents found the booking process complicated and preferred calling, but calls often went unanswered.
Improved appointment management and engaging features for kids could boost customer retention by 20-30%, enhancing loyalty and reducing miscommunication
How can we help parents and stylists create the perfect haircut experience for kids—stress-free and effortless?




















User Research


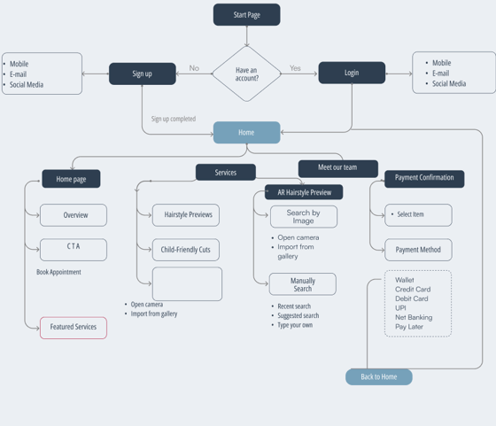
Information Architecture
Insight: . Design Approach
Visualising Hairstyles Eases Stress
Kids often feel anxious during haircuts, and parents struggle to convey the desired style, leading to misunderstandings, tantrums, and dissatisfaction. By enabling parents to upload photos and preview hairstyles using augmented reality, the communication gap is bridged. This reduces stress for both kids and parents, ensures stylists understand expectations, and creates a smoother, more confident salon experience.
AR Hairstyle Previews: Parents can visualise hairstyles on their kids before appointments.
Photo Uploads: Parents can upload reference images for precise style matching.
Stylist Match: Book appointments with preferred stylists for a familiar experience.
WhatsApp Integration: Simplifies communication and booking.
Innovative Feature Development


Visual Design
The Kids' Salon App is designed to make haircuts stress-free and enjoyable for both kids and parents by leveraging innovative technology.
Here's how it simplifUsers can choose their preferred stylistUsers can choose their preferred stylisties the process:
Home Page
The Design Journey
The app features playful colours for kids, easy navigation, and clear Arial text because the primary users are parents.Seamless communication through WhatsApp for added convenience


Service Page ( AR feature)
Why AR is a Game-Changer?
The AR feature lets parents preview fun and realistic hairstyles for their kids, making hairstyling decisions easier, stress-free, and bridging the gap between parents and stylists before the salon visit
Skilled Stylists Page
Users can choose their preferred stylist, view photos and bios, and read reviews with star ratings to make an informed decision and ensure a smooth experience for their kids.
Users can choose their preferred stylist


Design Journey: Redesigning a Kid's Haircut Website and Future App
As a parent myself, I understand the stress of booking a stylist, managing a child’s haircut anxiety, and ensuring the results meet expectations. When I took on this redesign, my goal was simple: to make the process easier and stress-free for parents, especially busy moms.
Understanding the Problem
Parents struggled with booking, finding the right stylist, and managing kids’ haircut anxiety. The existing site didn’t address these needs, making the process frustrating.
The Redesign
I focused on playful colours, intuitive navigation, and easy booking. Parents can now view stylist profiles, read reviews, and even use AR to preview hairstyles on their kids. WhatsApp integration on the home screen ensures seamless communication for bookings and reminders
What Did I Learn?
Key Insights & Learnings:
Ask 'Why' at Every Step:Diving deep into user motivations revealed the core frustrations and desires of both parents and salon owners. This mindset guided decision-making and prioritised meaningful features.
Streamline for Simplicity:Parents valued an uncluttered experience. Prioritising essential features like stylist profiles and AR previews helped reduce decision fatigue.
Trust Through Transparency: Parents appreciated verified stylist ratings and bios, which fostered confidence and trust.
Engage Both Parent and Child: Designing with playful visuals and interactive AR kept kids entertained while meeting parents’ practical needs, creating a balanced, engaging experience.
What’s Next
Building a mobile app to enhance convenience further, with features like real-time stylist chats and appointment updates. This project taught me the power of thoughtful design in making everyday tasks easier and more enjoyable for families.
This concise version keeps it engaging and relatable while emphasising the purpose and impact of the redesign.


The Problem
The challenge (old website)
Creative Research
Design Process
User Persona

















Upload Photo Button
AR Hairstyle Generator Section
remya.renadev@gmail.com
Get in touch
Looking to collaborate or have a project in mind? Let’s connect.
